当前位置:首页> 企务公开 > 招标信息 >
打印此页面
日期:2021-08-27 15:45:02 来源:
项目名称:广西兴桂纸业有限公司技术改造项目二氧化氯制备站系统工程
项目编号:0633-214012212A35
招 标 人:广西兴桂纸业有限公司
招标代理机构:广西机电设备招标有限公司
地 址:广西南宁市青秀区金湖路63号金源CBD现代城7层
项目联系人:李茂菊、覃合林
联系电话:0771-2833580
首次公告日期:2021年8月17日
澄清日期:2021年8月27日
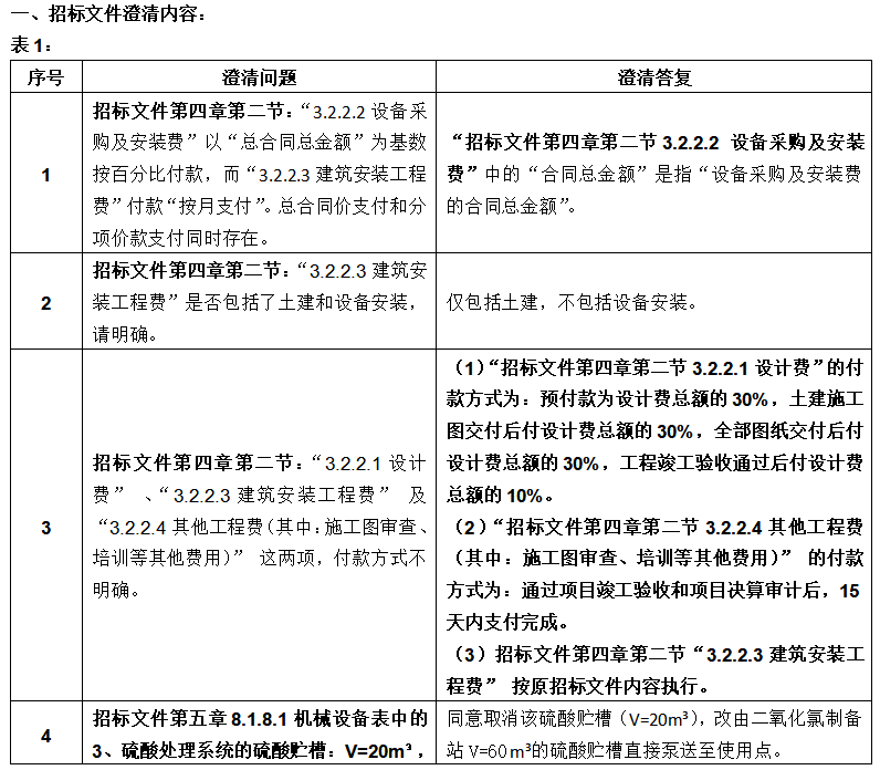
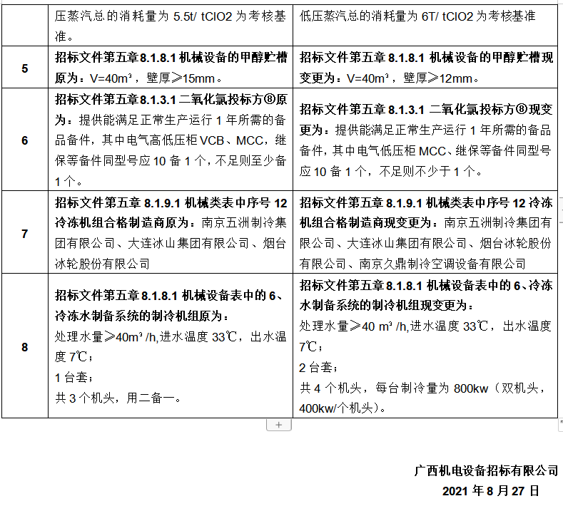
澄清内容:
上一篇:广西国力招标有限公司关于广西糖业集团昌菱制糖有限公司2021年度小技改项目(新增新型硫气净化洗涤系统项目)(GXGL2021M-D137-Z)的单一来源采购公示
下一篇:广西兴桂纸业有限公司技术改造项目制氧站系统(项目编号:0633-214012212A36)流标公告
尊龙凯时 版权所有 Copyright 2012-2022 All Rights Reserved 地址:广西南宁市民族大道32号农垦大厦10层
电话:0771-2814653 邮箱:gtjt@gxtyjt.com.cn xxgl@gxtyjt.com.cn
网站备案:桂ICP备19002458号-1 技术支持:桂商科技